手机版
收藏本站
首页
县志下载
文物图集
宗教资料
县志资讯
县志公告
县志新闻
下载须知
关于本站
联系我们
公告:您可以在网站右上角“县志搜索”框里输入县志名称搜索,如果没有您所需的县志或地方志,那就是管理员正在忙碌的录入县志,请您联系微信/QQ:2113845641 帮您查找,谢谢!
县志分类
北京
天津
河北
辽宁
吉林
黑龙江
浙江
山西
安徽
内蒙古
湖南
河南
山东
江西
上海
江苏
广西
陕西
广东
湖北
福建
甘肃
台湾
云南
海南
港澳
四川
青海
贵州
西藏
宁夏
新疆
文物图集
宗教资料
当前位置:
首页
>
县志下载
>
甘肃
>
嘉峪关志 PDF下载
嘉峪关志 PDF下载
价格:
¥10.00 元
格式:PDF 电子版
购买咨询:
县志介绍
图书名称:嘉峪关志
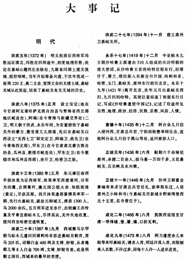
内容简介:《嘉峪关志》严格遵守《地方志工作条例》和《甘肃省地方志工作规定》,坚持辩证唯物主义和历史唯物主义观点,实事求是的记载嘉峪关城建关至今自然、历史、政治、文化、军事等方面的历史与现状。《嘉峪关志》是嘉峪关初创的关城文物古迹志,由嘉峪关市关志编纂委员会编纂。志书中地名使用各级政府确定的标准名称。
编纂人员:杨生宝
编纂单位:《嘉峪关志》编纂委员会
出版单位:甘肃人民出版社
文件格式:PDF
文件大小:67.4MB
文件页码:401页
客服 QQ: 2113845641(微信同号)
交易流程: 联系客服 → 沟通确认 → 微信或支付宝付款 → 邮箱或QQ发货
如果没找到您想要的县志或资料也可联系客服帮您代查找、代下载,中国县志大全网7×24小时竭诚为您服务!
扫一扫加客服QQ
扫一扫加客服微信
在线客服
QQ交谈
联系方式