县志介绍
书名:民国四大报纸社论篇名索引(上中下三册)
作者:李玉 于川主编;段金萍 袁勇副主编出版:国家图书馆出版社 2011.06
格式:PDF
大小:464MB
页码:上册615页,中册591页,下册619页
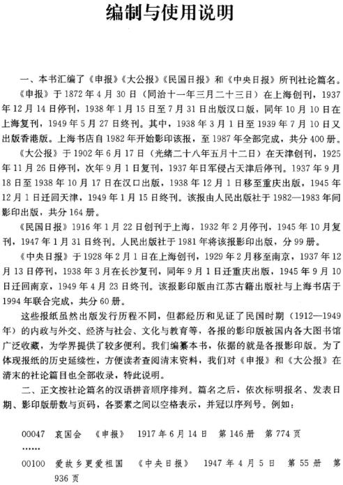
本书将中国近代四种重要的报纸《申报》(1872-1949)《大公报》(1902-1949)《民国日报》(上海)(1916-1947)《中央日报》(1928-1949) 所刊社论的篇名汇总,编为索引,按篇名和时间排序,著录每条社论的篇名、报纸名称、发表日期、影印版册数与页码,方便查阅。
客服 QQ : 1224567231( 微信同号 )
交易流程: 联系客服 → 沟通确认 → 微信付款 → 客服发货
发货方式: QQ、邮箱、微信、网盘( 任选 )
因全国地方志数量较多,还有许多县志未发布到网站,如果您在本站的县志搜索里面未找到您想要的县志或资料可以联系客服帮您查找,中国县志大全网 7×24 小时竭诚为您服务!
